An IBM developer tool for writing microservices.
Business Case: Empowering developers with a comprehensive development environment that reduces production time, enhances quality, and simplifies deployment.
Product Definition: Microclimate gives developers a unified, self-contained environment to write, test, and deploy microservices — eliminating the need for multiple tools and streamlining the entire development workflow.
Project Goal & Outcome : Born from an IBM Cloud developer’s vision, Microclimate went from concept to MVP in a year. It was successfully released on the IBM Bluemix Cloud Application Platform.
As the UX Designer for Microclimate, I led the user-centered design process, ensuring the product met the needs of developers like our primary persona, Jane. My responsibilities included:
Our journey began with design thinking exercises, where we unpacked the problem space as a team. This collaborative effort involved creating key artifacts such as:
With a strong foundation of user insights and a clear understanding of the problem space, we were able to design a product that empowers developers to modernize applications with efficiency and confidence.

After some user interviews I constructed empathy maps to extract insights.
“Working with microservices, and especially the step of deploying to Kubernetes, can be a pain.”
— Interview subject

Once I had clear insights into user needs I created a simple proto-persona. (This style of persona was what was widely used at IBM at the time.)
“I love the built-in IDE!”
— Interview subject

This as-is and to-be flow diagram maps the steps for adding a new programming language, clearly highlighting user actions and uncovering gaps in our understanding.
“Just make it easy for me to find my project and deploy it.”
— Interview subject

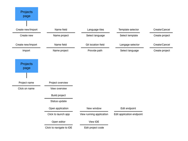
This is a to-be flow diagram for adding a new programming language to the application. I used this style of diagram as it was easier for the developer to understand.
“You mean I can add whatever language I want to the environment? Cool.”
— Interview subject
I'd love the opportunity to discuss how my skills and experience can align with and support your organization's goals.